
业绩:TOP100房企销售额1-2月同比降幅收窄10.6个百分点,2月销售额同比增长17.3%
2025年1-2月,TOP100房企销售总额为4479.9亿元,同比下降5.9%,降幅较1月大幅收窄10.6个百分点。2月单月,TOP100房企销售额同比增长17.3%。本月,多地通过举办房交会、购房节,推出高质量“好房子”等形式,促进需求释放,带动楼市延续回稳态势。1-2月销售总额超百亿房企12家,较去年同期减少2家,五十亿房企20家,较去年同期减少2家。TOP100房企权益销售额为3229.7亿元,权益销售面积为1687.0万平方米。
图:2022年1月-2025年1-2月TOP100房企累计销售额均值及增速情况

数据来源:中指数据CREIS
市场监测:https://www.cih-index.com/
图:2021年1月-2025年2月TOP100房企单月销售额情况(单位:亿元)

数据来源:中指数据CREIS
市场监测:https://www.cih-index.com/
注:文中分析所用销售额,如无特别说明,均指全口径销售额。
2025年1-2月,TOP10阵营房企销售额有所增长。其中,TOP10房企销售额均值为212.7亿元,较上年小幅增长0.3%;TOP11-30房企销售额均值为59.2亿元,较上年下降10.0%;TOP31-50房企销售均值为26.2亿元,较上年下降16.5%;TOP51-100房企销售额均值为12.9亿元,同比下降7.8%。
图:2025年1-2月各阵营销售额增长情况

数据来源:中指数据CREIS
市场监测:https://www.cih-index.com

阵营数量:百亿以上销售额企业12家
图:2022年至2025年各年1-2月百亿、五十亿房企数量

数据来源:中指数据CREIS
市场监测:https://www.cih-index.com/
2025年1-2月,多个阵营企业数量均有变化。具体来看,百亿以上阵营12家,较去年同期减少2家,销售额均值196.1亿元。第二阵营(50-100亿)企业8家,较去年同期持平,销售额均值69.6亿元。第三阵营(30-50亿)企业14家,较去年同期减少5家,销售额均值38.2亿元。第四阵营(30亿以下)企业为66家,较去年同期增加7家,销售额均值15.7亿元。
表:2025年1-2月TOP100房企各阵营数量及销售额均值情况

数据来源:中指数据CREIS
市场监测:https://www.cih-index.com/

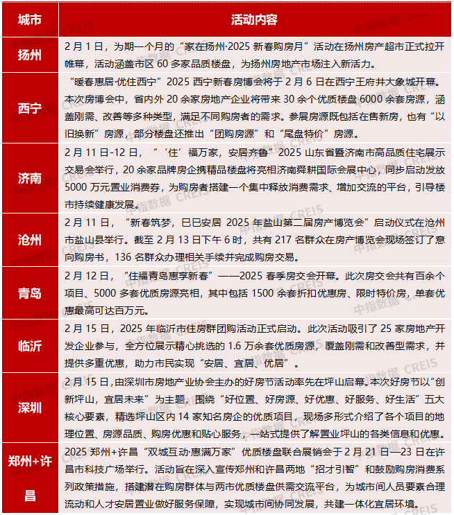
营销:多地推出房交会、好房节,为房市注入新活力
多地通过举办房交会、购房节,推出高质量“好房子”等形式,引导楼市持续健康发展。具体来看,一方面,部分城市借助春节余热,开展新春购房月、房交会等,通过推出涵盖刚需、改善等多种类型在售新房及保障房、“以旧换新”房源等,满足多类客群的需求;另一方面,部分城市围绕“好房子”,推出高质量精品楼盘,引导楼市持续健康发展。如深圳市举办好房节活动,以“创新坪山,宜居未来”为主题,围绕“好位置、好房源、好优惠、好服务、好生活”五大核心要素,精选坪山区内14家知名房企的优质项目,一站式提供了解置业坪山的各类信息和优惠。同时,在促销活动形式上,继续发放置业优惠券、推出扣优惠房、限时特价房等,带动项目成交。
表:2025年2月部分重点城市楼市促销活动


展望:市场有望延续回稳态势,核心城市或率先恢复
政策方面,李强总理主持召开国务院常务会议,强调更好满足住房消费需求。央行发布2024年第四季度中国货币政策执行报告,表示下一阶段将着力推动已出台金融政策措施落地见效,加大存量商品房和存量土地盘活力度,推动房地产市场止跌回稳,完善房地产金融基础性制度,助力构建房地产发展新模式。
地方层面,重庆取消中心城区限售,同时不再将市外人员购买普通住宅纳入房产税征税范围;北京发布《北京市平原多点地区“好房子”规划管理相关技术要点(试行)》,鼓励好房子建设;广东多地公示第一批专项债券资金收购闲置存量土地的项目及收储价格,并于2月底成功发行超300亿专项债用于收购存量闲置土地。
整体来看,核心城市限制性政策有望逐步优化,加速购房需求释放,同时货币化安置城中村改造、专项债资金收购存量土地等进展加快也有助于修复市场预期。市场走势方面,随着节后核心城市楼市交易及土地市场回暖,市场有望延续回稳态势,核心城市或率先恢复。
文章来源:中指研究院公众号
更多精彩內容,請登陸
財華香港網 (https://www.finet.hk/)
現代電視 (http://www.fintv.com)